Sun Ping,Clamp JC,Xu D,Huang B,Shin MK, Turner F.Proc. R. Soc. B,2013. 1177: 1471-2954.
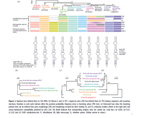
Vorticella includes more than 100 currently recognized species and represents one of the most taxonomically challenging genera of ciliates. Molecular phylogenetic analysis of Vorticella has been performed so far with only sequences coding for small subunit ribosomal RNA (SSU rRNA); only a few of its species have been investigated using other genetic markers owing to a lack of similar sequences for comparison. Consequently, phylogenetic relationships within the genus remain unclear, and molecular discrimination between morphospecies is often difficult because most regions of the SSU rRNA gene are too highly conserved to be helpful. In this paper, we move molecular systematics for this group of ciliates to the infrageneric level by sequencing additional molecular markers-fast-evolving internal transcribed spacer (ITS) regions-in a broad sample of 66 individual samples of 28 morphospecies of Vorticella collected from Asia, North America and Europe. Our phylogenies all featured two strongly supported, highly divergent, paraphyletic clades (I, II) comprising the morphologically defined genus Vorticella. Three major lineages made up clade I, with a relatively well-resolved branching order in each one. The marked divergence of clade II from clade I confirms that the former should be recognized as a separate taxonomic unit as indicated by SSU rRNA phylogenies. We made the first attempt to elucidate relationships between species in clade II using both morphological and multi-gene approaches, and our data supported a close relationship between some morphospecies of Vorticella and Opisthonecta, indicating that relationships between species in the clade are far more complex than would be expected from their morphology. Different patterns of helix III of ITS2 secondary structure were clearly specific to clades and subclades of Vorticella and, therefore, may prove useful for resolving phylogenetic relationships in other groups of ciliates.
