Yang CY, Y Li, YY Zhou, W Zheng, Y Tian, TL Zheng.Harmful Algae, 2012. (20): 132-141.
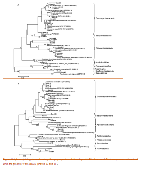
Phytoplankton blooms are a worldwide ecological problem and one of the major algae that cause phytoplankton blooms isAkashiwo sanguinea. Though much research has addressed the abiotic causes (e.g. growth condition) ofA. sanguineablooms, few studies have examined the dynamics of microbial communities associated with these blooms. In this study, polymerase chain reaction (PCR)-based denaturing gradient gel electrophoresis (DGGE) analysis of 16S rDNA genes was used to document changes in the phylogenetic diversity of microbial communities associated with anA. sanguineabloom that occurred in the Xiamen sea in May 2010. Surface sea water was sampled once a day within five consecutive days at four sites, and the microbial community composition was determined using DGGE. Sea water concentrations of chlorophyll a, nitrate and phosphate were also measured. The results indicated that theA. sanguineabloom was probably stimulated by low salinity (26-30%) and ended probably because inorganic nutrients were consumed and resulted in a N/P ratio unfavorable for this alga. Gammaproteobacteria populations increased significantly during bloom declines and then
decreased post-bloom. Divergences in the microbial community composition during different bloom periods were the result of changes inCandidatus,Pelagibacter,Alteromonas,Rhodobacteraceae,VibrioandPseudoalteromonaspopulations.Sediminimonas qiaohouensiswas the first bacterium shown to be significantly negatively correlated withA. sanguineaconcentration. This study indicated that bacteria may play an important role inA. sanguine-bloom regulation and provides a deeper insight into bacterial community succession during and after anA. sanguine-bloom.
