近日,我院郑海雷教授课题组在植物学领域国际知名期刊Plant Biotechnology Journal上在线发表了题为“PlantPhoneDB: A manually curated pan-plant database of ligand-receptor pairs infers cell-cell communication”的研究论文,通过对植物已知配体-受体互作进行文本挖掘和多个蛋白质互作数据库进行整合,建立了一个植物配体-受体互作对的综合数据库—PlantPhoneDB。

研究背景
植物在适应环境变化过程中,实现了可控的短距离及长距离的细胞间通讯,其中包括信号肽、植物激素等,并采用多种方式感知环境变化,其中通过配体-受体相互作用在协调细胞功能以维持植物生长发育和环境响应中发挥着重要作用。
植物由不同的细胞类型组成,它们共同形成了一个动态的、复杂的细胞通讯网络,以确保其功能的连接。为了更好地研究细胞功能,了解细胞是如何相互沟通以应对其环境的变化是十分必要的。高通量单细胞转录组测序技术 (scRNA-seq)实现了在单细胞分辨率下表征细胞组成和细胞活性,该技术解决了细胞异质性问题,通过获得组织中的多种细胞类型的配体与受体的基因表达谱,使我们能够系统并全面地探索细胞间通讯的复杂网络,进一步揭示植物在不同生境下细胞微环境的调控机理。然而,目前缺乏一个用于植物细胞间通讯研究的配体-受体互作对的数据库。本研究的目的就是系统构建一个植物细胞通讯数据库,为深入植物配体-受体相互作用网络研究提供一个基础的平台。
研究结果
在这项研究中,该团队创建了一个高质量的配体-受体相互作用对的数据库PlantPhoneDB (https://jasonxu.shinyapps.io/PlantPhoneDB/) (图1)。

图1 PlantPhoneDB数据库
目前,PlantPhoneDB数据库收录了拟南芥、水稻、番茄、玉米和杨树五个物种的大量高置信度的配体-受体互作对。此外,该数据库还收集了以上5个物种15个组织的29份单细胞数据的信息,包括处理条件、细胞个数以及测序平台等,并提供可获取的在线文档(https://plantphonedb.readthedocs.io/en/latest/index.html),其中包含了配体-受体互作对的识别和筛选的标准,以及单细胞数据处理的分析流程。同时,研究人员开发了相应的R包PlantPhoneDB用于解码细胞通讯的复杂调控网络 (图2),提供多个可视化功能,如热图、气泡图和弦图等。

图2 配体-受体互作对数据库PlantPhoneDB的构建和细胞通讯示意图
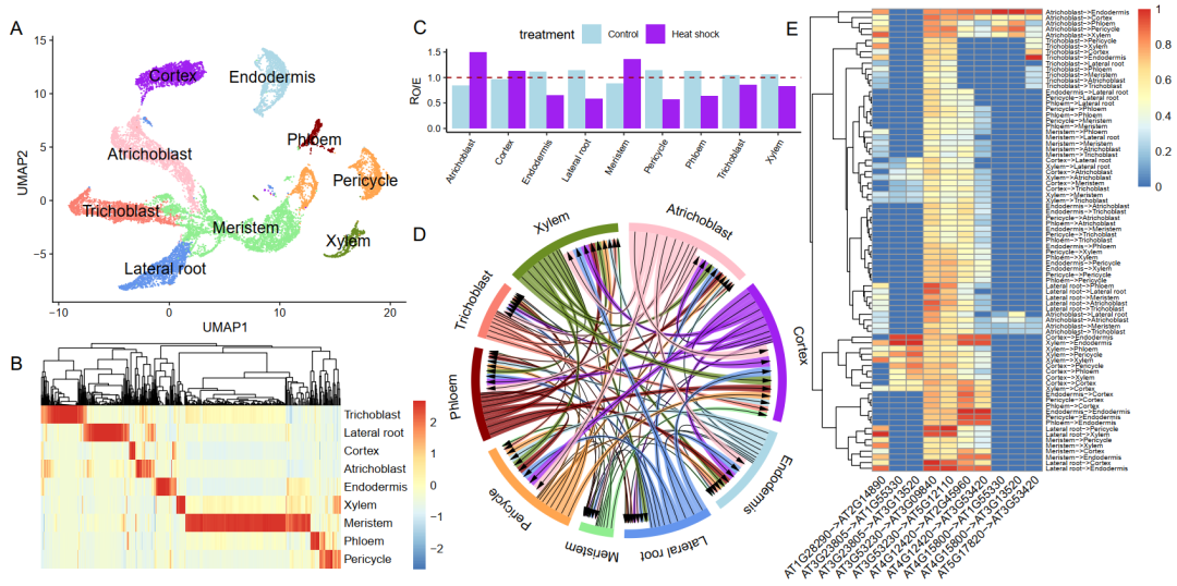
基于单细胞数据集,研究人员运用R包PlantPhoneDB探索了热胁迫下拟南芥根组织细胞的复杂通讯网络(图3)。PlantPhoneDB可以预测出有显著的通讯活性的AT1G28290-AT2G14890配体-受体互作对,该配体-受体互作对所调控的靶基因富集到核糖体通路。核糖体暂停现象可能由热胁迫引起,这种热触发的 mRNA 降解似乎是植物在慢性热胁迫下适应和生存所必需的。这些发现为进一步了解细胞如何相互通信以响应热应激提供了重要的线索。

图3 解析热胁迫下拟南芥根组织细胞的复杂通讯网络
研究团队
我院在读博士生徐超群为论文第一作者,已毕业博士生马东娜为论文共同第一作者,已毕业硕士生丁千素参与了研究工作;我院郑海雷教授和厦门大学医学院周颖实验师为共同通讯作者。该研究得到了国家自然科学基金和国家重点研发计划项目的支持。
论文来源:Chaoqun Xu#, Dongna Ma#, Qiansu Ding, Ying Zhou*, and Hai‐Lei Zheng*. "PlantPhoneDB: A manually curated pan‐plant database of ligand‐receptor pairs infers cell‐cell communication." Plant Biotechnology Journal, 2022, 20, doi: 10.1111/pbi.13893
文、图 | 马东娜、丁千素
责任编辑 | 郑海雷