近日,实验室洪华龙助理教授、严重玲教授团队在环境领域著名学术期刊 Environmental Science & Technology Letters 和 ACS ES&T Water 上分别发表了题为“Effects of Biofouling on the Properties and Sinking Behavior of Disposable Face Masks in Seawater: A Systematic Comparison with Microplastic Films and Particles”和“Biofouling Promotes Higher Concentration of Heavy Metal on Disposable Face Masks than Microplastic Films and Particles in Seawater: Mechanisms and Potential Ecological Risks”的论文。文章探究了网状结构微塑料(即一次性口罩(DFMs)母体层)、微塑料薄膜和微塑料颗粒表面性能差异引起的垂向迁移潜力变化、重金属富集生物利用度及生态风险。DFMs母体层复杂的表面结构与传统的宏观/微观塑料材料有很大不同,其表观特征在环境中的演变特征具有独特性,代表了一类新的“人工界面”。该研究为深入研究DFMs对生态系统的复杂影响奠定基础,也为开展DFMs的生态风险评估提供一定的理论参考。




图片摘要
① 研 究 背 景
塑料制品作为与人类生活密切相关的工业制品,其使用受到极强的人类活动影响,往往出现爆发性的需求。因此,受制于有限的数据,对新兴塑料制品的科学管控和治理可能落后于广泛地使用。在COVID-19大流行期间, DFMs的生产和消费量出现了前所未有的增长。DFMs用量的猛增给环境带来巨大的压力,它的潜在环境作用及其对生态的影响被严重低估。管理依据的客观性缺失可能制约治理行动的开展,因此亟需系统性、全周期、多方位的深入研究以评估DFMs的生态风险。
② 研 究 成 果(一)
Environmental Science & Technology Letters
经过16周的海水原位培育,微塑料DFMs、颗粒和薄膜表面观察到明显的生物膜形成(图1a)。DFMs表面的网络结构有利于生物活性,导致微纤维间隙内有机和无机物的积累(图1b)。微塑料颗粒主要以不规则球体的形式存在,微塑料DFMs由许多不同的柱状纤维组成,而微塑料膜表面平坦光滑。原位海水中的培养后,三种生物膜发育的微塑料表面变得更加粗糙,形成了大量的微生物组分和无机颗粒,特别是在DFMs表面。这些结构差异导致微塑料上生物量和无机质量积累的显著差异(图2a)。利用CLSM进一步研究了生物膜形成的微塑料上生物膜的立体构型组成。荧光的不同颜色代表了生物膜的不同组成(图1c)。生物膜的附着状态在很大程度上取决于微塑料表面的结构。DFMs表面的生物膜含有明显的微生物荧光和多糖蛋白样物质,此外,DFMs表面检测到大量的红色荧光。与微塑料颗粒和薄膜表面相比,DFM的网络结构中容纳了更多的微生物。DFMs的空间结构分析进一步表明,这些微生物被许多自分泌的细胞外分泌物包裹,从而形成空间型网状生物膜结构。

图1:原位海水培育16周后生物膜在微塑料DFMs、颗粒和膜上的形成
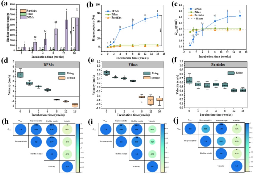
与微塑料薄膜和颗粒相比,DFMs表面生物膜的重量显著随着在海水中培育时的间增加而增加(图2a)。在培养16周后,DFMs上的生物膜重量高达6430.7 mg/g,这显著高于微塑料薄膜(199.1 mg/g)和颗粒(139.1 mg/g)上的生物膜重量。这也促使DFMs的表面粗糙度、附着力、吸湿性和复合密度均高于微塑料膜和颗粒(图2b,c)。在培养8周后,微塑料DFMs和膜在水体中呈现下沉的趋势,且下沉速率随培养时间的延长而增加。这种现象主要是由于微塑料的复合密度随生物膜的形成而变化。只有当复合密度大于1 g/cm3时,沉淀过程中才会出现生物污染的微塑料中。其中,微塑料复合密度可以作为评价海洋中微塑料沉降效应的有效指标。值得注意的是,微塑料DFMs比薄膜下沉快得多。这表明微塑料的浮沉很大程度上受其空间形状的影响。DFMs比传统的微塑料膜和颗粒下沉得更快,这是由于DFMs表面的网状结构有利于容纳大量微生物和无机颗粒物,从而增加其表面粗糙度、附着力、吸湿性和复合密度。这解释了为什么在海洋表层很少发现DFMs,然而每年大约有15-39万吨DFMs进入全球海洋环境。在相同体积但表面结构不同的情况下,生物污垢的DFMs与膜的沉降效率存在显著差异,说明DFMs的网状结构对生物污垢的微塑料的沉降动力学起着重要的调节作用。

图2:微塑料DFMs、薄膜和颗粒的生物膜重量(a),吸湿性(b)和复合密度(c)随其培育时间的变化及它们的沉降效应(d-f); 基于生物膜重量、吸湿性、复合密度和沉降/上升速度的Pearson相关分析(h-j)
③ 研 究 成 果(二)
ACS ES&T Water
为了确定生物膜中有机和无机组分对重金属的富集贡献占比,采用BCR连续提取法分析了三种微塑料样品中重金属结合态,包括弱酸提取态、可还原态、可氧化态和残渣态(图3)。三种微塑料上重金属形态中弱酸提取态和可氧化态组分分别占总重金属浓度的16.77-51.60%和18.40-57.90%,这主要归因于重金属在生物膜中有机组分的吸附作用。然而,可还原态和残渣态组分分别占总重金属浓度的4.49-26.77%和1.36-29.85%,这归因于矿物与重金属的结合。随着微塑料暴露在海洋时间的增加,大量的天然矿物质在微塑料表面上被截获,导致富集在矿物质上的重金属呈现共吸附现象。因此,有机组分和矿物组分分别占生物膜中重金属浓度的70.2-85.6%和14.4-29.8%。这进一步揭示了微塑料中生物膜的有机成分(如胞外聚合物、多糖和腐殖质等)在吸附重金属方面的效应是无机成分(如矿物质)的2.87-4.88倍。

图3:BCR连续提取法对微塑料DFMs、膜和颗粒中重金属浓度分析
使用体外胃肠道(GIT)模型评估微塑料中重金属释放的生物可及性。三种微塑料在GIT中释放重金属浓度显著高于海水中重金属的浓度,这表明从微塑料中释放的重金属对生物摄入有较高的生态风险。值得注意的是,这些生物膜形成的微塑料释放重金属的生物可及性随着海水中培育时间的增加而增加。这可能是由于胃蛋白酶在重金属中的溶解作用,以及与生物膜中有机成分竞争重金属的吸附位点。比较三种不同类型的微塑料,薄膜通常具有较高的生物可及性。这主要归因于薄膜表面的光滑结构,导致有机和无机成分容易从薄膜表面脱落。然而,DFMs中重金属的浓度高于微塑料薄膜或颗粒,使得重金属在生物体中的释放浓度相对较高(图4a)。例如,DFMs在胃肠道中释放的Zn为3.90-60.28 μg/g, Pb为2.13-26.26 μg/g,显著高于由微塑料薄膜释放的Zn(0.44-16.78 μg/g)和Pb(0.67-12.88 μg/g)。总体而言,DFMs在GIT中释放的As、Cd、Pb、Sb、Ni、Zn、Cu和Co的总含量约为微塑料颗粒或膜的2.65-7.81倍。
基于微塑料与重金属浓度的相关性,采用生态风险指数(RI)评价微塑料潜在的生态风险。三种微塑料的RI值随着孵育时间的增加而增加,这表明微塑料暴露于海水的时间越长,其生态风险越高。在此过程中,生物膜的形成能够促进微塑料富集重金属的生态风险。此外,DFMs的RI显著高于微塑料薄膜或颗粒(图4b),这暗示着与微塑颗粒和薄膜相比,DFMs具有更高的生态风险。此外,DFMs在海水中暴露16周后,其RI值超过300,也突出其具有较高的生态风险。

图4:微塑料DFMs、颗粒和薄膜在胃肠消化道中释放的总重金属浓度(a)和RI值(b)
④ 小 结
生物污垢效应促进了微塑料纤维和颗粒在水溶液中的下沉,这在很大程度上取决于微塑料的大小和类型。然而,本研究进一步表明塑料加工过程可能导致其环境特性和行为的变化。例如,DFMs是由许多微纤维通过熔融挤压和粘合过程制造的。与其他塑料薄膜和颗粒相比,DFMs母材更轻更薄,具有许多孔和极其粗糙的微表面。生物污染效应导致DFMs的生物膜质量、表面粗糙度、附着力、吸湿性和复合密度高于普通的微塑料膜和颗粒。这导致生物污垢的DFMs比生物污垢的微塑料膜和颗粒下沉得更快。因此,除了微塑料的大小和形状外,表面空间结构在微塑料的下沉过程中起重要的调节作用。与传统的微塑料颗粒和薄膜相比,更多的重金属通过与生物膜中的有机成分络合在DFMs上。其中,有机组分和矿物组分分别占重金属富集浓度的70.2-85.6%和14.4-29.8%。值得注意地,与微塑料颗粒和薄膜相比,DFMs对重金属的解吸能力和RI显著更高。DFMs复杂的“人工界面”与传统的宏观/微观塑料材料的表面有很大不同,可能代表了一类新的塑料污染物。类似的塑料加工应用于许多其他日常用品的生产,因此,我们强调后处理微塑料的潜在生态风险值得进一步关注。
研究团队
Environmental Science & Technology Letters 论文第一作者为我院博士生林陆健,博士生张晓婷为共同第一作者,通讯作者为实验室洪华龙助理教授、严重玲教授。共同作者还包括博士生袁博、李汉一,卢豪良教授、刘景春副教授。
ACS ES & T Water 论文第一作者为为博士生林陆健,华东师范大学博士生汤帅为共同第一作者,通讯作者为洪华龙助理教授、严重玲教授。共同作者还包括硕士生陈语齐,博士生袁博、李汉一,硕士生刘善乐,卢豪良教授、刘景春副教授及华东师范大学赵雅萍教授。
论文得到国家自然科学基金项目(31870483,31530008,42076168)、国家重点研发计划项目(2022YFF0803100)的资助。
排版 | 吴晓倩