作 者:Sun, P; Clamp, J; Xu, DP;Huang, BQ; Shin, MK影响因子:5.295
刊物名称:Scientific Reports
出版年份:2016
DOI: 10.1038/srep21695
Peritrichs are a major group of ciliates with worldwide distribution. Yet, its internal phylogeny remains unresolved owing to limited sampling. Additionally, ecological distributions of peritrichs are poorly known. We performed substantially expanded phylogenetic analyses of peritrichs that incorporated SSU rDNA sequences of samples collected from three continents, revealing a number of new relationships between and within major lineages that greatly challenged the classic view of the group. Interrogation of a dataset comprising new environmental sequences from an estuary and the open ocean generated with high throughput sequencing and clone libraries plus putative environmental peritrich sequences at Genbank, produced a comprehensive tree of peritrichs from a variety of habitats and revealed unique ecological distribution patterns of several lineages for the first time. Also, evidence of adaptation to extreme environments in the Astylozoidae clade greatly broadened the phylogenetic range of peritrichs capable of living in extreme environments. Reconstruction of ancestral states revealed that peritrichs may have transitioned repeatedly from freshwater to brackish/marine/hypersaline environments. This work establishes a phylogenetic framework for more mature investigations of peritrichs in the future, and the approach used here provides a model of how to elucidate evolution in the context of ecological niches in any lineage of microbial eukaryotes.

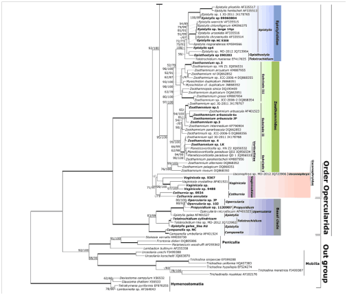
Fig. 2.The lower part of maximum likelihood (ML) tree of peritrichs with support values from maximum likelihood and Bayesian inferences (BI)
on/under the internal branches. The figure is split at a major node into (1) and (2) to allow the tree to be presented clearly. Thick branches denote
maximal support values. Newly sequenced taxa are in boldface.